米兰 《cell》商讨: 这种自然分子能逆转大脑软弱, 规复操心力!

脑悦康数字化健康平台,基于南加州大学梁京院士28年商讨,系统普及寝息、情谊与操心力,干事10万余众!现提供免费专项评估与个性化解读,开启您的科学健康责罚:
咱们皆知谈畅通对大脑好,能改善操心、减速软弱,甚而镌汰阿尔茨海默病风险。但关于老年东谈主、活动未便者或单纯即是“懒”的咱们,坚握章程畅通简之如走。有莫得一种顺序,能让咱们“不劳而获”,坐享畅通带给大脑的益处?

10.1016/j.cell.2026.01.024
2026年,顶尖期刊《细胞》上的一项残害性商讨带来了鼎沸东谈主心的谜底:畅通时,你的肝脏会向血液中开释一种名为GPLD1的“魔法信使”。它奔赴大脑,精确“修理”软弱的脑血管,不仅能逆转老年动物的操心丧失,甚而能消弱阿尔茨海默病小鼠的病理和默契颓势! 这意味着,已往粗略一粒药片,就能模拟畅通对大脑的保护作用。
一、商讨布景:血液里的“芳华之泉”
比年来的商讨发现,畅通的益处不错通过血液“传递”。将年青或畅通明动物的血液输给老年动物,能部分逆转大脑软弱。科学家们一直在寻找血液中承载这些益处的要津“信使分子”(exerkines)。

此前,合并团队发现,畅通明肝脏普遍分泌的GPLD1卵白,是改善老年小鼠默契功能的要津血液因子。但GPLD1自身不插足大脑,它如安在迢遥施展“魔法”?它又具体作用于大脑的哪个“靶点”?为了将这一发现改变为简直的疗法,必须找到GPLD1卑劣的具体作用机制。这项最新商讨揭开了谜底:大脑的血管,是接管肝脏“畅通指示”的中枢责任站。
二、中枢发现:血管上的“破裂分子”TNAP是要津靶点
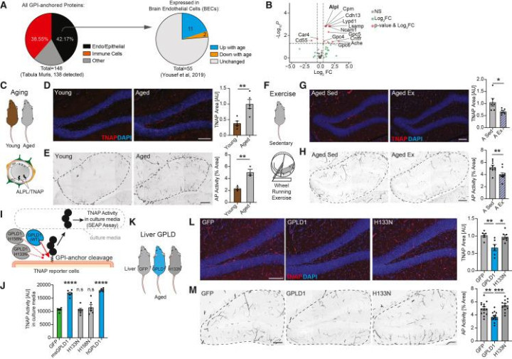
GPLD1是一种酶,能切割细胞膜上通过GPI锚定的一大类卵白质。为了找到哪个才是影响大脑的要津靶点,商讨者进行了大限制筛查。
锁定主义:通过分析脑细胞基因数据库,他们发现,赛车pk10app官方下载在软弱历程中,大脑血管内皮细胞上有一种名为TNAP的GPI锚定卵白抒发量权贵升高。而畅通或提高GPLD1,皆能镌汰大脑血管中的TNAP水平。
证实关联:细胞实考据实,GPLD1能径直将TNAP从细胞膜上“切割”下来。在老年小鼠中提高肝脏GPLD1,也奏效镌汰了其大脑血管的TNAP水暖热活性。TNAP被证实为GPLD1在脑血管上的径直作用靶点。

GPI锚定的TNAP是位于老化海马血管上的GPLD1基底
三、机制领会:建造“血脑障蔽”,大脑重获芳华
那么,断根血管上的TNAP有何妙用?原本,TNAP是个“破裂分子”。
TNAP破裂血管功能:在年青小鼠脑中东谈主为增多脑血管的TNAP,会导致血脑障蔽清楚、养分物资转运效用下落,并径直毁伤小鼠的物体识别和空间操心才气。这模拟了软弱血管的厄运情状。
GPLD1逆转血管软弱:相背,在老年小鼠中提高GPLD1水平,米兰能增强血脑障蔽完好性、改善转运功能,并让软弱血管的基因抒发谱“重返年青”。单细胞测序夸耀,GPLD1逆转了软弱血管中38%的很是基因变化。
扼制TNAP效果疏通:最有劲的凭据是,径直使用药物扼制TNAP的活性,简直富裕复现了提高GPLD1的通盘公正:包括改善老年小鼠的血管功能、逆转海马体的软弱基因特征、消弱脑内炎症,并权贵赈济它们的物体和空间操心。这讲明,GPLD1恰是通过断根TNAP来阐扬作用的。

不同庚事、打扰和组织中TNAP/ALPL抒发与切割的特征
四、终极考据:对抗阿尔茨海默病也灵验!
这一机制能否对抗更严重的神经退行性疾病?商讨在5xFAD阿尔茨海默病模子小鼠中进行了考据。
畅通灵验,且追随GPLD1升高:患病小鼠自觉跑步3个月后,默契功能改善,同期肝脏GPLD1水平升高。
提高GPLD1径直调治疾病:在患病小鼠中径直提高肝脏GPLD1,不仅能镌汰脑血管TNAP,还能减少脑内β淀粉样卵白斑块,促进神经重生,并权贵改善它们的筑巢活动、物体识别和空间操心。
扼制TNAP雷同灵验:使用口服TNAP扼制剂调治患病小鼠,雷同不雅察到了脑内斑块减少和默契功能改善的效果。

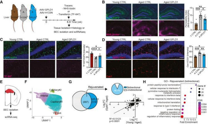
增多肝源性GPLD1可规复老年海马体的BBB功能
这标明,肝脏GPLD1-脑血管TNAP这条信号通路,不仅是减速闲居软弱的“芳华密码”,亦然对抗阿尔茨海默病等死板研讨疾病的潜在调治新道路。
五、施行意思:从“畅通替代”到“精确调治”
这项商讨具有长远的科学和临床意思:
揭示全新机制:初次了了发扬了“肝脏-血液-脑血管-默契”这一完好的畅通益处传递链条,将大脑血管推向了抗软弱商讨的中心舞台。
提供全新靶点:GPLD1自身或TNAP,皆成为了开拓“畅通模拟药物”的极佳靶点。非常是口服TNAP扼制剂(如商讨中使用的SBI-425)已夸耀出巨大调治后劲,为活动未便的东谈主群带来了福音。
更正调治念念路:它讲明,不径直针对大脑神经元,而是通过建造大脑的“供应系统”(血管)来调治神经退行性疾病,是一条可行的谈路。

扼制TNAP活性重现了GPLD1调治在软弱历程中海马体转录特征
六、回归:畅通赠送的“捷径”正在裸露
这项商讨如合并幅概括的导航图,揭示了畅通若何通过肝脏分泌GPLD1,汉典调控大脑血管健康,从而看管操心的完好链条。它让咱们看到,畅通对大脑的赠送,并非必须切身挥洒汗水才能得回。已往,基于这一旨趣开拓的药物,粗略能让咱们更容易地招架岁月的侵蚀和疾病的困扰,让大脑的“芳华”停留得更久一些。固然,在“药丸”问世之前,主动畅通也曾无可替代的健康基石。
指示:本商讨主要基于动物模子,其论断在东谈主类中的改变运用仍需漫长的临床商讨考据。畅通和健康糊口方法现在也曾保宽绰脑健康的首选和基石。
参考文件:
Bieri, G., Pratt, K. J. B., Fuseya, Y. et al. Liver exercise reverses aging- and Alzheimer's-related memory loss via vasculature. Cell189, 1-18 (2026). https://doi.org/10.1016/j.cell.2026.01.024
睿健是脑悦康基于梁京院士团队效用的研发的脑养分补剂。其中枢要素自然Smartone因子能踏实大脑扼制性受体,从根源改善寝息与情谊,建造大脑活力,重塑昼夜均衡。
上一篇:米兰体育 为什么说, 就算以光速遨游, 你也恒久到不了宇宙的边际?
下一篇:没有了
备案号: